为深入贯彻落实习近平新时代中国特色社会主义思想和国家创新驱动发展战略,贯彻落实好党的二十大精神;进一步落实国家政策,推动智能建造与智慧运维技术创新融合发展,连接科研创新、技术应用、人才培育、产品推广全产业链;推动建筑产业升级和关键技术突破,促进智能建造学科发展和科技成果转化,加大人才培育力度,将于2023年3月24日在北京召开第三届全国智能建造与智慧运维技术交流会暨第三届全国智能建造学科建设与工程实践发展论坛。本次会议由中国技术创业协会、Beat365中文官方网站协会和住房和城乡建设部新型建筑工业化集成建造工程技术研究中心主办,北京工业大学、北方工业大学和北京城建集团有限责任公司承办,中国技术创业协会技术创新委员会、Beat365中文官方网站协会校企合作专业委员会、中国地震学会基础设施工程防震减灾专业委员会和北京工业大学重庆研究院联合承办。
本次会议以面向智能建造人才培养,助力建筑行业数字化转型,提升智能建造与智慧运维技术水平为主题,持续关注行业领域热点,探讨技术前沿,融合多方资源促进科技成果产出转化与人才培养,为旨在为广大致力于相关科研研究、工程实践与人才培养工作的专家学者及行业从业者搭建特色鲜明的交流平台。
今年的大会将继续汇集智能建造与智慧运维领域、科研院校、知名企业等创新成果突出的院士、专家学者及协会领导,共同探讨智能建造与智慧运维发展前景,围绕智能建造前沿技术、学科建设、人才培养、 工程实践和校企合作等热点话题,分享成果,交流思想,共促发展。
一、会议单位
主办单位
中国技术创业协会
Beat365中文官方网站协会
住房和城乡建设部新型建筑工业化集成建造工程技术研究中心
承办单位
北京工业大学
北方工业大学
北京城建集团有限责任公司
联合承办单位
中国技术创业协会技术创新工作委员会
Beat365中文官方网站协会校企合作专业委员会
中国地震学会基础设施工程防震减灾专业委员会
北京工业大学重庆研究院
协办单位
清华大学、同济大学、上海交通大学、东南大学、天津大学、哈尔滨工业大学、重庆大学、北京市建筑工程研究院有限责任公司、三一筑工科技有限公司、北京住宅产业化集团股份有限公司、中国建筑集团有限公司、中建城市建设发展有限公司、鲁班软件股份有限公司、中电建建筑集团有限公司、中铁建工集团有限公司、中国航天建设集团、北京建工集团有限公司、中交协北京交通科学研究院、北京慧筑建筑科学研究院、中国管理科学学会项目管理专业委会、北京麦格天宝科技股份有限公司、一砖一瓦科技有限公司、天津天河云筑工科技有限公司、南京慧筑信息技术研究院有限公司、北京恒安同正科技有限公司、清大华韵认证咨询中心(北京有限公司)、北京立群建筑科学研究院、北京盈建科软件股份有限公司、盎锐(上海)信息科技有限公司、云顿(北京)科技有限公司、北京城建智控科技股份有限公司、北京城建智慧工程院
二、会议委员会
顾问委员会(以姓氏笔画为序)
丁烈云 刘经南 杜彦良 杨永斌 肖绪文 张喜刚
陈湘生 岳清瑞 黄 卫 龚晓南
学术委员会
主席:肖绪文
副主席:杜修力 顾祥林 吴刚
委员:(以姓氏笔画为序)
马国伟 马智亮 王 静 牛荻涛 朱宏平 伊廷华 刘汉龙 刘 柯 李久林 李云贵 李 惠 李晨光 杨庆山 吴 波 吴 斌 何旭辉 孟晓林 陆新征 陈仁朋 陈志华 陈建勋 罗尧治 周 颖 赵宪忠 倪 真 曹少卫 常永春 崔宏志 韩庆华 韩强
蒲黔辉 路德春 熊 峰
组织委员会
主席:许成顺 纪颖波 李久林
副主席:刘占省 彭凌云 王建林 王琦 张治国 张然
白玉星
委员:(以姓氏笔画为序)
王泽强 王东明 马云飞卢朝辉 朱桂智 李浩 刘红波 许 昊 许 镇 杨 娜 杨 璐 杨思忠 张伟平 张 建 张建伟 张 鹏 周宏元 周黎光 钟 炜 崔春义 袁梅 鲍跃全 廖飞宇 廖维张 鲍 艳
秘书处:刘占省(兼秘书长)齐园(副秘书长)徐浩(副秘书长)王京京(副秘书长) 张辉 唐超 孙哲 刘 亮 张薇薇 王媛 史国梁 刘越 唐贞云 梁思文 关书安 倪树新 陈凌辉 及炜煜 赵雪锋 黄 春 霍红元 黎浩 李湖海 白玉星 刘心男 刘妍 姚福义 朱颖杰 袁玲
三、会议主题与议题
会议主题:面向智能建造人才培养、助力建筑行业数字化转型,提升智能建造与智慧运维技术水平
本次会议主要研讨智能建造与智慧运维的新理论、新方法、新技术、新策略、工程实践与人才培养等,具体会议议题如下:
1、智能建造及智慧运维理论与方法
2、数字化转型新模式、新方法
3、智能建造装备与机器人研发
4、BIM技术创新与工程实践
5、智能施工与智能管理技术
6、绿色建造与绿色低碳发展模式创新
7、工程结构智能化健康监测
8、工程结构智慧化防灾与运维
9、数字孪生与人工智能 融合技术
10、智能建造学科建设与人才培养
四、会议形式
会议地点:工大建国饭店,朝阳区平乐园100号
会议时间:2023年3月24日
注:由于房源紧张,会务组可协助3月20日前完成注册的参会代表预留工大建国饭店房间,按报名先后安排。如会务接待酒店已满,请自行与周边酒店联系住宿事宜。

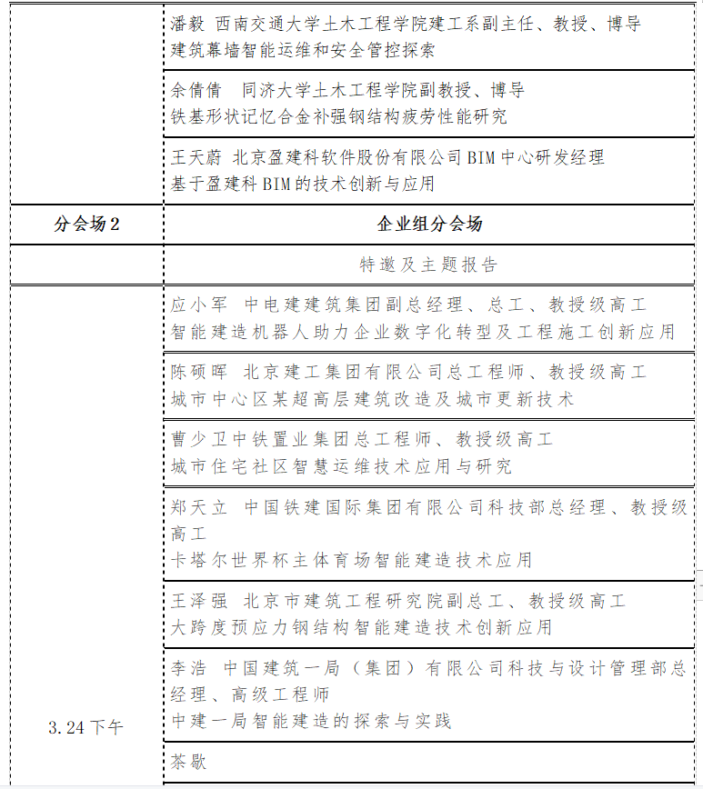
五、会议议程






六、会议费用
参会单位会议费:1500元/人
(含场地费、餐饮费、材料费等)
收款账号:Beat365中文官方网站协会
银行账号:0200001409014452570
开户行:工行百万庄支行
*打款备注:智能建造第三届会议费
*如有开票需求,请按报名方式中的信息填写齐全。
七、报名方式
扫描下方微信二维码填写参会回执
八、会务组联系方式
袁 玲 13671012811
王丹萍 13260303691
袁 梅 13701207361
Beat365中文官方网站协会
2023年3月8日